产品系列

Product  Line


意大利 GLOBUS Triathlon PRO 铁人三项专用 智能肌肉电刺激仪

意大利 GLOBUS Triathlon PRO 铁人三项专用 智能肌肉电刺激仪

0.00
0.00
  
商品描述



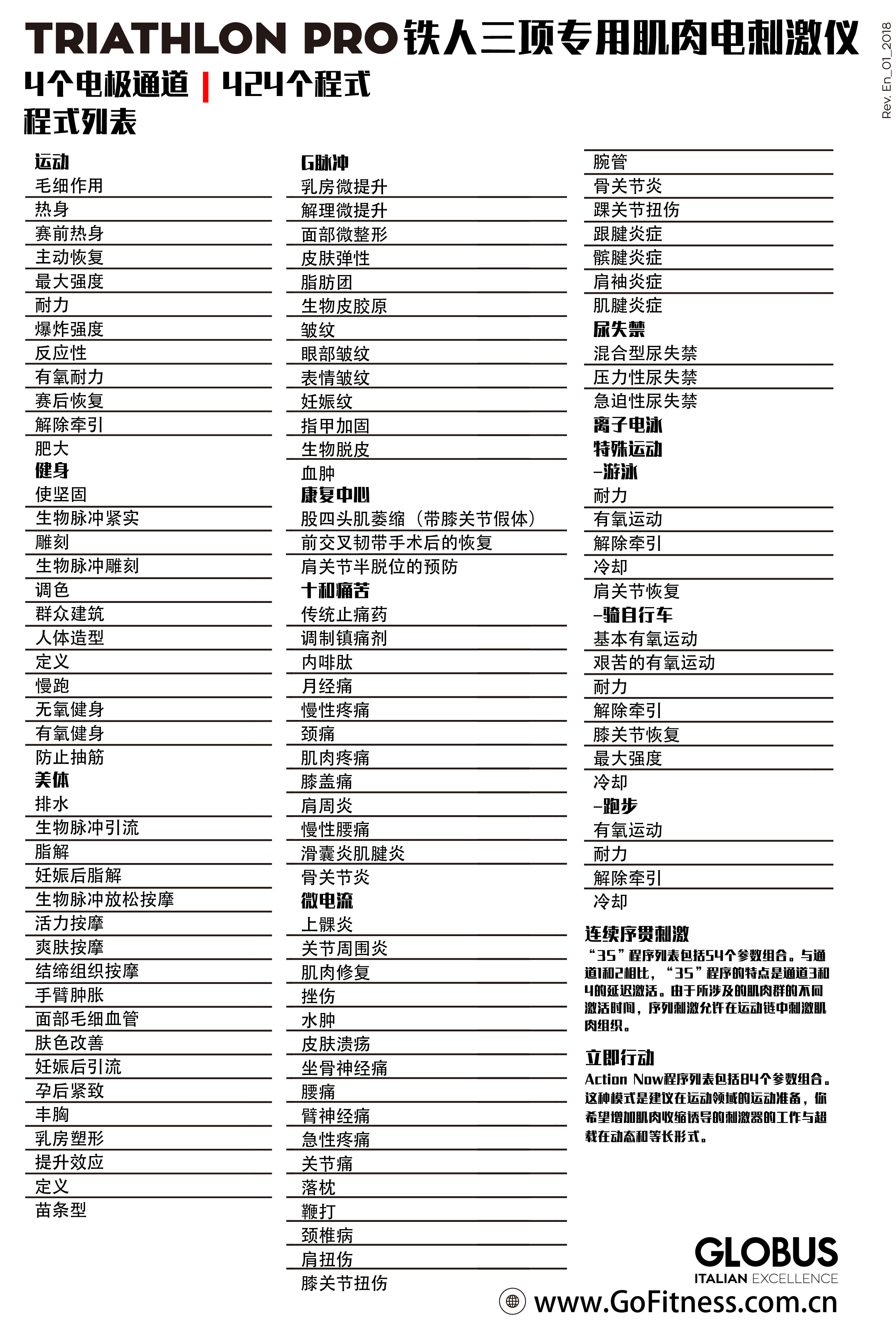
424计划

84 立即行动 | 60 铁人三项特别版 | 60 美妆 | 58 健身 | 54 串行顺序刺激 | 53 运动 | 23 微电流 | 13 皮肤-面部 | 12 十和疼痛 | 3 康复 | 3 失禁 | 1 IONOPHORESIS

在单个电刺激器中用于骑自行车、游泳和跑步的特定程序。

Triathlon Pro 是一款电刺激器,不仅包括广泛的运动、健身、美容和医疗项目,还包括一系列旨在提高铁人三项运动员体能的特定项目。铁人三项的具体项目分为与以下运动项目相对应的区域:游泳自行车和跑步。

实用的用户指南将帮助您根据要覆盖的距离选择最合适的程序。


索取报价
炼手网商城
炼手淘宝旗舰店
炼手京东旗舰店